诚挚欢迎应聘澳门网投官方网站!
(本招聘公告长期有效)
澳门网投官方网站是一所历史悠久、学科齐全、学术实力雄厚、办学特色鲜明,在国内外具有重要影响的教育部直属重点综合性大学,是国家首批“211工程”和“985工程”重点建设的高水平大学之一。澳门网投官方网站前身是1979年成立的科学社会主义系,1994年更名为国际政治经济关系学院,2000年三校合并组建成立新澳门网投官方网站后改为现名,是澳门网投官方网站首批迁往青岛校区的六所学院之一。
学院涵盖了政治学与公共管理两个一级学科,现下设国际政治系、政治学与行政学系、行政管理系、公共管理系和科学社会主义系等五个教学实体,设有教育部人文社科重点研究基地当代社会主义研究所、“一带一路”智库合作联盟理事单位亚太研究所、国家统计局基地生活质量与公共政策研究中心、欧洲研究中心、政党研究所、城市发展与公共政策研究所、环境政治研究所、地方政府管理研究所、社会组织与社区治理研究中心等多个研究机构。学院拥有政治学和公共管理两个一级学科博士学位授权点,设有政治学和公共管理两个一级学科博士后科研流动站,目前设有8个博士专业,9个硕士专业(含MPA专业硕士学位)和5个本科专业。科学社会主义与国际共产主义运动为国家重点学科,政治学理论和国际政治为山东省重点学科,政治学入选澳门网投官方网站“学科高峰计划”首批特色学科。
为加快世界一流大学的建设步伐,优化师资队伍结构,特面向海内外诚聘优秀教师,具体岗位及条件如下:
一、澳门网投官方网站齐鲁青年学者
(一)应聘条件:
1.具有博士学位,自然科学或工程技术领域应聘者年龄不超过35周岁,人文社会科学领域应聘者的年龄不超过40周岁。
2.海外应聘者一般应具有高水平大学助理教授及以上职位或研究机构相应职位的经历,或具有海外长期学术研修经历。
3.应聘者已取得具有重要学术影响的标志性研究成果,具有较强的学术潜力,学术水平居于本学科领域同年龄段学者前列。
4.引进后应全职回国工作。
(二)引进待遇
1.聘任为教授,博士生导师。
2.学科建设经费:根据学科领域不同,学校提供学科建设经费,自然科学或工程技术领域不低于100万元,人文社会科学类不低于30万元。
3.薪酬:年薪25-30万元。
4.安家及住房补助:学校提供30万元住房补助;前两年提供专家公寓优惠租住,可在青岛校区限价购购买自有产权住房。
5.为子女提供优质的校内就学条件。
应聘方式:
依照《澳门网投官方网站齐鲁青年学者聘任办法(修订)》(点击打开)开展遴选工作。
请将《澳门网投官方网站齐鲁青年学者基本情况一览表》(点击下载)和《澳门网投官方网站齐鲁青年学者申报表》(点击下载)发送至zgdw@sdu.edu.cn。学院收到材料后,会组织相关专家及职能部门人员进行材料初审,通过材料初审的,以电子邮件方式发送试讲邀请;没有通过材料初审的,原则上不再专门回复。由于招聘工作全年滚动进行,因此材料初审也会视应聘材料的递交情况酌情安排,恕无法告知具体的时间表,还请应聘人员提前知悉,统筹安排。
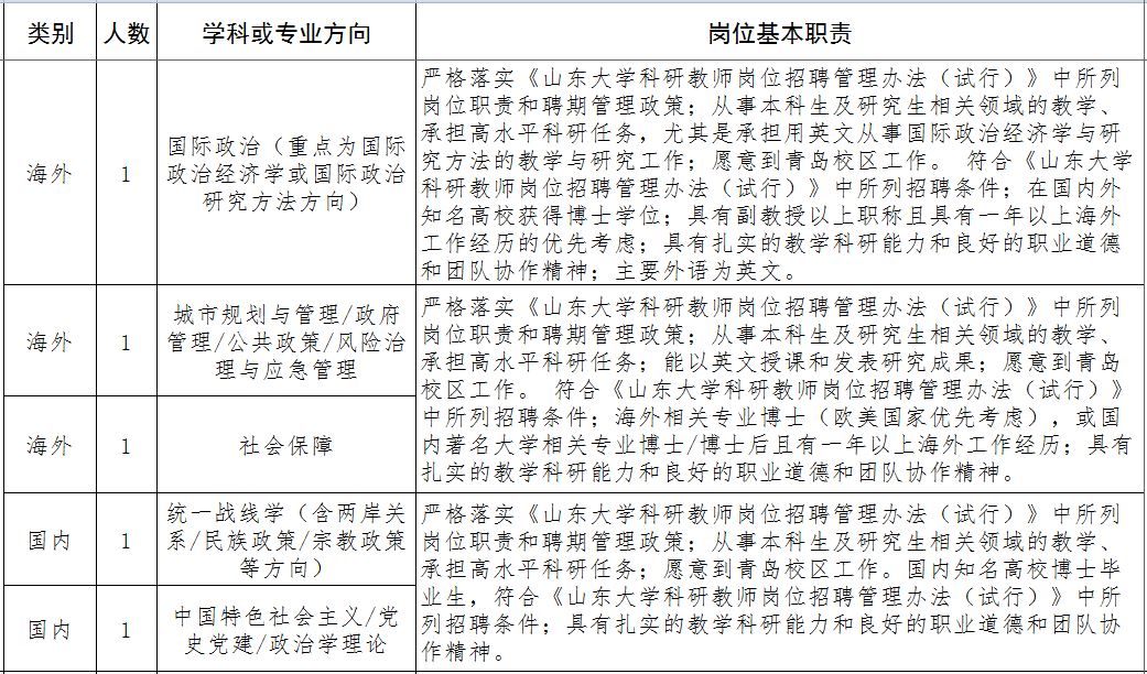
二、科研教师岗位(研究员、副研究员、助理研究员)
(一)招聘岗位(自澳门网投官方网站2017年教师岗位招聘计划表)
(二)招聘条件、招聘程序、聘期管理、岗位待遇等内容详见《澳门网投官方网站科研教师岗位招聘管理办法(试行)》(点击下载)、《澳门网投官方网站关于公布新进科研教师住房补助相关规定的通知》(点击下载)。
应聘方式:
请将完整的个人简历(包含个人基本情况、教育和工作经历、学术成果等)和《澳门网投官方网站科研教师岗位应聘人员申请表》(点击下载)发送至zgdw@sdu.edu.cn。学院收到材料后,会组织相关专家及职能部门人员进行材料初审,通过材料初审的,以电子邮件方式发送试讲邀请;没有通过材料初审的,原则上不再专门回复。由于招聘工作全年滚动进行,因此材料初审也会视应聘材料的递交情况酌情安排,恕无法告知具体的时间表,还请应聘人员提前知悉,统筹安排。
三、外籍及港澳台地区教师 Faculty Position for Foreign ( including Hong Kong, Macao and Taiwan ) Applicants
(一)招聘岗位 
(二)招聘基本条件(Position requirements)
1.遵守中华人民共和国法律和法规,尊重中华民族的风俗习惯;在其原居住国内无法律纠纷;无犯罪记录。Comply with the laws and regulations of the People’s Republic of China; respect Chinese customs and traditions; no legal dispute in original country; no criminal record.
2.身体健康,年龄一般在50周岁以下;语言类教师的年龄可以适当放宽。Under 50 years old and in good health; language-teaching lecturers’ age limit may be handled flexibly.
3.具有博士学位和相关专业工作经历。优先聘请在国际知名大学、科研机构担任助理教授及以上职位的教师。Possesses a doctorate degree and with related working experiences. Assistant professors or higher research/teaching positions associated with prestigious universities or research institutions are preferred.
(三)福利和待遇 (Remuneration and benefit)
1.外籍及港澳台地区教师的薪酬实行年薪制。Annual salary system for international faculties from foreign countries, and Hong Kong, Macao and Taiwan.
2.聘期内享受带薪休假政策。Paid legal holidays within the period of contract.
3.聘期内,学术类教师有6-20万的科研启动费。Research funding of RMB60,000-200,000 for academic professors within the period of contract.
4.提供标准化公寓优惠租住。Furnished accommodation with preferential rent.
5.购买综合医疗保险。Comprehensive medical insurance.
应聘方式(How to apply):
请将完整的个人简历(点击下载)和《澳门网投官方网站外籍及港澳台地区教师岗位申请表》(点击下载)发送至zgdw@sdu.edu.cn。学院收到材料后,会组织相关专家及职能部门人员进行材料初审,通过材料初审的,以电子邮件方式发送试讲邀请;没有通过材料初审的,原则上不再专门回复。由于招聘工作全年滚动进行,因此材料初审也会视应聘材料的递交情况酌情安排,恕无法告知具体的时间表,还请应聘人员提前知悉,统筹安排。
Please send your full curriculum vitae (click to download), along with, Shandong University Faculty Position Application Form for Foreign ( including Hong Kong, Macao and Taiwan ) Applicants (click to download) to zgdw@sdu.edu.cn. A preliminary screening will be conducted upon receiving the applicants’ portfolios. Candidates who have passed the preliminary screening will be notified by email about the following procedures. Kindly be noted that since the applications are open all the year round, the preliminary screening will be conducted depending on the number of application materials received, and hence the exact schedule is to be determined.
四、全日制博士后
学院目前拥有政治学和公共管理两个一级学科的博士后流动站,常年面向海内外招收具有科研志愿和潜力的优秀博士进展开展合作研究。有意应聘人员请将完整的个人简历(包含个人基本情况、教育和工作经历、学术成果等)和《澳门网投官方网站专职科研人员应聘申请表》及其附件(点击下载)发送至dw77001@163.com。
公共治理研究院依托学院博士后流动站招收全日制博士后开展公共治理领域重大问题和相关政策研究,详见《澳门网投官方网站公共治理研究院博士后招聘启事》(点击打开)。
诚挚欢迎您应聘澳门网投官方网站!Sincerely welcome you to apply for Shandong University School of Political Science and Public Administration!