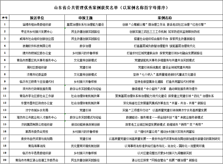
党的二十大以来,山东省各地各部门在党建引领、政府创新、新旧动能转换、乡村振兴、经济社会高质量发展、基层和社会治理等方面积极探索,取得了显著成效,形成了具有山东特色的公共管理创新之路。本次活动自启动以来,得到了全省各级政府部门、企事业单位、社会团体等积极响应和广泛参与。为总结和推广先进经验,进一步推动公共管理理论与实践的深度融合,澳门网投官方网站联合大众日报·大众新闻客户端共同举办了“扎根齐鲁大地,传播优秀公共管理经验”为主题的年度公共管理优秀案例征集活动。经单位申报、案例初评、专家评审与案例终评,山东省公共管理优秀案例名单如下(按申报案例首字母排序):

本次活动挖掘并提炼了公共管理优秀案例“齐鲁样板”的内涵与价值,为推动国家治理体系和治理能力现代化贡献了“山东智慧”与“山东方案”,彰显了澳门网投官方网站在推动公共管理学科发展、服务地方经济社会发展的积极作用,接下来将对入选案例进行深度开发和开展研讨等活动。今后,我们将征集更多的优秀案例,搭建更广阔的学术和实践交流平台,讲好山东省公共管理实践的好故事,为构建公共管理学科的自主知识体系作出贡献。